来源: 医疗器械创新创业知识信息平台和义广业与众成医械联合发布 2021年12月01日 17:45
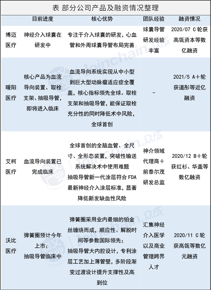
本篇将呈现上市神经介入器械产品注册数量、创新申报、上市公司、融资情况、产业分布等更详实内容,助力全面了解神经介入器械行业,洞悉现状,把握未来! 神经介入器械整体行业现状 已上市神经介入器械总体历年情况 截至2021年5月,国内上市的神经介入产品中,包含出血类40件、缺血类33件和通路类65件。其中颅内可电解脱弹簧圈、栓塞用弹簧圈系统等出血类保护伞(27件)和显影导管、中间导管、指引导管(27件)数量最多,其次微导管、神经介入微导管等通路类微导管(24件)产品数量排名第三。 数据来源:和义广业、众成医械 数据来源:和义广业、众成医械 自2015年开始,我国神经介入器械首次注册数量快速增长,2020年全年注册量达到25件。2021年1-5月产品注册上市数量为12件,维持正常增长水平。 数据来源:和义广业、众成医械 神经介入器械的国产产品注册数量比例统计 根据众成医械大数据平台统计,缺血类球囊产品国产产品注册数量比例最高,达77.8%;缺血类动脉支架国产产品注册数量比例达75.0%,国产产品注册数量比例高。其他国产产品注册数量比例接近50%的有显影导管、中间导管、指引导管类产品。 数据来源:和义广业、众成医械 神经介入器械创新申报情况 2014年-2021年5月底,神经介入器械领域共有15件产品进入国家创新审批通道,其中4件产品已获批上市,具体统计如下: 数据来源:和义广业、众成医械 数据来源:和义广业、众成医械 国内神经介入公司产品及融资情况 神经介入器械非上市公司12 据动脉网不完全统计,截止2021年上半年,国内神经介入领域已有至少24家创新企业、60家投资机构押注神经介入领域。2020年初至2021年上半年,神经介入领域已有至少15起投融资事件,总融资额超15亿元。众多知名投资机构纷纷重金压住,其中高瓴在神经介入赛道先后投资布局6家公司:沛嘉、微创、博迈、沃比、微密、禾木。神经介入国产非上市公司近些年蓬勃发展,有望在未来几年内陆续登陆二级市场。以下列举出4家完成过亿融资的公司。 资料来源:各公司官网、天眼查等,和义广业整理 神经介入器械上市公司 至今据不完全统计,以神经介入为核心业务的已上市公司有微创、沛嘉、上海心玮、归创通桥4家。另外,康德莱医械、惠泰医疗、赛诺医疗3家上市企业扩展了神经介入产品线,共计7家列举如下: 数据来源:众成医械、各公司官网,和义广业整理 根据已披露的上市企业2020年营收报告及招股书,主营神经介入的四大企业(微创、沛嘉、归创通桥、心玮)神经介入器械累计营收约2.81亿元,合计占国内市场2.8%。从产品布局来看,微创医疗、沛嘉医疗、归创通桥、心玮医疗均采取神经介入全系列产品(出血类、缺血类、通路类)布局。另外,康德莱医械主营通路类产品穿刺针及套管等耗材;赛诺医疗的国内首款颅内狭窄快速交换球囊获得NMPA批准,具有独特的球囊颈缩技术,降低了球囊扩张时对两端血管的损伤。赛诺医疗还有一款治疗颅内狭窄的支架正在临床随访阶段;惠泰医疗已在布局神经介入通路类产品,目前没有产品上市。 资料来源:各公司官网、天眼查等,和义广业整理 神经介入器械产业情况 截至2021年5月底,全国共有25家神经介入器械产品注册人。从全国神经介入器械生产企业分布来看,上海市以10家单位,位居全国第一;其次,江苏省以4家单位,排名第二;北京市和山东省以3家,并列第三。其余:广东省(2家),湖南省(1家),天津市(1家),浙江省(1家)。 数据来源:和义广业、众成医械 截至2021年5月底,神经介入器械高新技术企业共计10家,全国占比0.2%。此外,神经介入器械生产企业中高新技术企业占比达40.0%,高于全国平均水平(17.0%)。 12 动脉网报道










本文著作权属原创者所有,不代表本站立场。我们转载此文出于传播更多资讯之目的,如涉著作权事宜请联系删除。